As global consumers increasingly pursue natural, safe and functional health solutions, Epigallocatechin Gallate (EGCG), the most biologically active polyphenol compound in green tea, has become a core star ingredient in the global natural antioxidant market.
Epigallocatechin gallate (EGCG) is a catechin polyphenol that accounts for about 50% to 80% of the total catechins in green tea and has the highest biological activity. It has a wide range of biological activities.
Studies have shown that EGCG exhibits significant effects in antioxidation, anticancer, and antiviral activity.

EGCG consists of one molecule of catechin and one molecule of gallic acid. Its chemical structure includes a hydroquinone ring (A) connected to a tetrahydrofuran group (C), a pyrophenol ring (D), and a galloyl group connected to a B ring.
EGCG contains eight phenolic hydroxyl groups and exhibits strong anti-inflammatory and antioxidant properties. The B ring has been identified as the main antioxidant active site, and this property is further enhanced by the trihydroxy structure present in the D ring.
However, this molecule also has eight hydrogen bond donors and a molecular weight of 458.372 g/mol, which is expected to result in poor oral bioavailability.
In addition, EGCG has a logP value of less than 5, making it an amphiphilic molecule with both hydrophilic and lipophilic properties. This property allows it to not only dissolve fully and be widely distributed in the body fluid environment, but also to cross the cell membrane and bind to intracellular targets.

Antioxidant research
EGCG is a powerful antioxidant that can reduce the increase in reactive oxygen species (ROS) levels caused by ultraviolet radiation, prevent the reduction of antioxidant enzyme activity, and reduce the formation of peroxides. Ultimately, it can reduce oxidative stress and prevent photoaging of the skin.
Following UV irradiation, EGCG has been shown to increase the activity of superoxide dismutase (SOD) and glutathione peroxidase (GSH-Px) in cells, while inhibiting the increase in malondialdehyde (MDA, the peroxidation marker I mentioned at the beginning of the article that is very harmful to oily skin) levels.

To put it simply, the diagram above shows that EGCG can inhibit a series of inflammatory factors such as TNF-α and interleukins (IL-6/8/1) and reduce senescent cytokines (SASPs) through the MAPK and NF-κB pathways.
EGCG prevents cell cycle arrest by inhibiting DNA damage and the expression of P53 and P21; it can also maintain mitochondrial DNA to maintain mitochondria, and increase the activity of antioxidant enzymes and inhibit the content of reactive oxygen species (ROS) through the Nrf2 pathway.
From a slightly more direct perspective, EGCG not only involves directly capturing ROS, but also interacts with antioxidant and pro-oxidative proteins to inhibit ROS production; and chelates potential pro-oxidative metal ions. It can be said that its antioxidant pathway is quite comprehensive.
anti-cancer research
In vitro, EGCG has been shown to induce growth inhibition and apoptosis in many human cancer cell lines, including leukemia, melanoma, breast cancer, lung cancer, and colon cancer.
Studies have shown that EGCG blocks cell division in G1 cells, and curcumin blocks cell division in S/G2M cells. EGCG has antiproliferative activity against tumor cells by blocking the binding of growth factors to their receptors and inhibiting mitotic signal transduction. Similarly, EGCG has been shown to have chemopreventive effects by inhibiting carcinogenic processes such as initiation, promotion, and progression (as shown in Figure 4).
In addition, EGCG plays an important role in cancer management by regulating various cell signaling pathways, such as regulating proliferation, apoptosis, angiogenesis, and killing various types of cancer cells.

Antiviral research
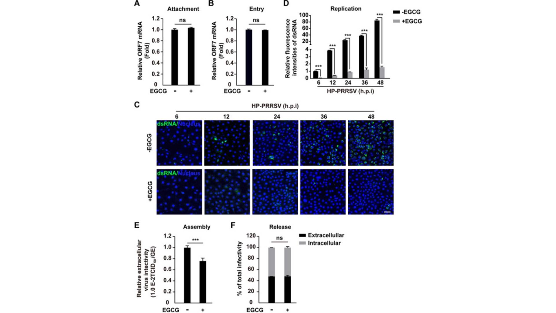
EGCG is recognized as a flavonoid with antiviral activity against various types of DNA and RNA viruses. Studies have shown that EGCG can significantly reduce PRRSV infection by inhibiting lipid synthesis and autophagy. Given that plant-derived natural products can help prevent and treat various infectious diseases, EGCG has great potential as a safe and environmentally friendly natural compound for treating PRRSV infection.

Drug delivery system research
Despite its efficacy and safety, EGCG's impact on cancer prevention remains controversial due to its poor bioavailability. Several studies have shown that the poor in vivo bioavailability of EGCG can be overcome through nanotechnology-based strategies such as encapsulation, liposomes, micelles, nanoparticles, and various other formulations. For example, EGCG cholecysts could serve as a novel delivery system to improve EGCG stability and bioavailability, demonstrating significant potential applications (see figure below).

In conclusion, EGCG, as one of the most abundant catechin components in green tea, has attracted considerable attention due to its powerful antioxidant, anti-inflammatory, and anti-cancer effects. This provides new ideas and directions for various types of anti-cancer, anti-aging, anti-inflammatory, and antiviral research.

However, traditional EGCG products face industry pain points such as low purity, poor stability, low bioavailability and solvent residues, which restrict their high-end application. Xi'an Jenifer Technology Co., Ltd. has successfully overcome these bottlenecks through technological innovation and process optimization, It stands out in the global market.